What Is Agentic Product Protocol? A E-commerce Guide to Product Data for AI Agents
Klarna’s Agentic Product Protocol is an open, product-data standard designed to make products on the internet easily discoverable and interpretable by AI agents.
It defines how product and offer data should be structured so that agents can search, compare, and recommend items with real-time accuracy. Launched in late 2023 and expanded through 2025, the protocol is backed by Klarna’s product graph of over 100 million products.
Unlike ACP or UCP, which focus on checkout and transaction flows, Klarna’s Agentic Product Protocol is about the discovery and product-information layer that precedes agentic commerce.

What Is the Agentic Product Protocol?
The Agentic Product Protocol defines a common schema for describing products, categories, and offers. It is an open standard that any merchant or developer can implement, with Klarna providing a hosted API as a reference implementation.
The protocol separates "Products" from "Offers" (price, region, availability), allowing agents to reason about identical products across many merchants. It also supports normalization so that differences in naming and categorization do not break search and comparison.
Klarna’s hosted API exposes this data as structured, machine-interpretable responses designed specifically for LLMs and autonomous agents rather than human interfaces.
How the Protocol Works (Simple Walkthrough)
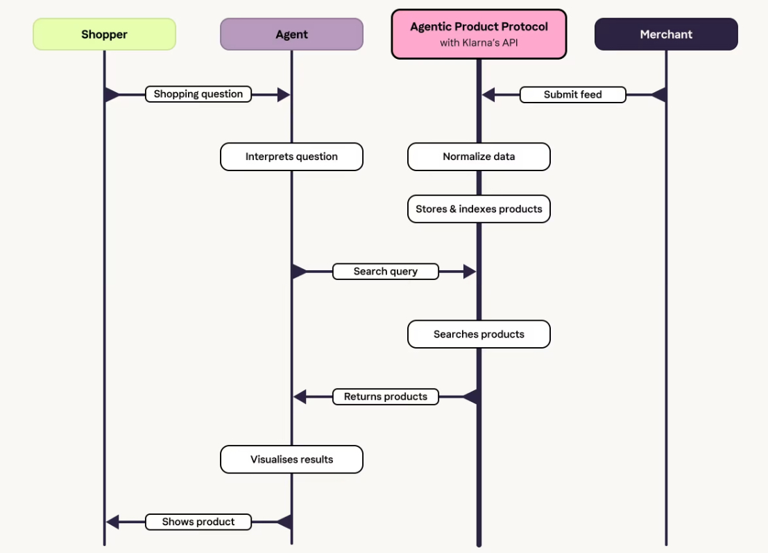
Step-by-step example: Agent finding headphones
Shopper asks an agent: A user says, "Find me the best wireless headphones in pink, under $200."
Agent formulates a query: The AI translates this into a structured query on attributes like category, color, and price ceiling.
Agent queries API: The agent sends a request to a compliant endpoint that returns normalized Product and Offer entities.
Protocol returns results: The API responds with products including standardized attributes and associated offers from multiple merchants.
Agent ranks and explains: The agent compares options by ratings and features, surfacing a short list with reasoning.
Checkout handoff: Once the shopper picks one, the agent hands off to a checkout protocol like ACP or UCP.
Practical Use Cases (Today – March 2026)
Agentic product search for brands: Merchants feed catalogs into Klarna’s protocol so products are discoverable by any compatible AI agent.
Cross-merchant comparison: Agents use the normalized schema to compare identical SKUs across many retailers for price and availability.
Save-for-later and price alerts: Persistent identifiers let agents track items over time for wishlists and alerts.
Analytics on agentic demand: Klarna surfaces insights about which products are most requested in agentic channels.
How to Prepare Your Product Data
Brands should start by assessing the quality of their existing product feeds. Many already maintain feeds for Google Shopping; Klarna’s protocol can consume these formats and normalize them for AI consumption.
Developers can explore Klarna’s documentation to understand how to map internal product IDs and variants to the protocol’s entities. Over time, some may choose to implement the open standard directly.
Marketing teams should think about enriching attributes that agents care about—sustainability, materials, compatibility—so that AI assistants can answer nuanced questions accurately.
Frequently Asked Questions
What is Klarna’s Agentic Product Protocol?
It is an open standard and API for structuring product and offer data so that AI agents can discover, understand, and compare products across merchants.
How does the Agentic Product Protocol work?
The protocol defines Product and Offer entities; merchants map their feeds to this structure, and agents query compliant endpoints for normalized data.
Is the Agentic Product Protocol widely adopted?
Klarna’s implementation already covers over 100 million products across many markets, with merchants integrating via feeds and APIs.
How does it affect e-commerce?
It makes products more easily discoverable by AI shopping assistants, enabling better recommendations and driving agentic traffic to merchants.
Agentic Product Protocol vs ACP/UCP — what’s the difference?
Klarna’s protocol focuses on product data; ACP and UCP focus on checkout flows. Agents use the former for discovery and the latter for transactions.
